2015年6月20日土曜日

棚の製作

お久しぶりです。
kohtaです。

今回は、部屋用に棚を作りました。
2年ぐらいしか使わないと思うので、割と適当な設計ですʅ( ◔౪◔)ʃ

完成品がこちら↓↓



高さ1200mm、内幅900mm、奥行き350mmです。
アンプとか乗せたいので、強度をもたせましたが、
横の支柱は要らんかったかな

材料の切り出しは学校の機械を使いました。めっちゃ楽チン!

 材料には、塗装コンパネとツーバイ何とか
で製作しました。


最近木材の値段が上がった気がします。
円高の時が安すぎただけかな?

2015年2月1日日曜日

無機ELを光らせよう

こんにちはkohtaです。

正月に無機ELシートを買いました。
無機ELは、面発光する発光デバイスです。 薄くて、曲げることができるという特徴があります。
そして、ハサミ等で切ることができまーす。いろいろと使えそうですね?
明るくはないので、照明には使えません。


早速光らせたいのですが、こいつは100Vくらいの交流電源が必要となります。
直流で駆動するには、専用のインバータが要るということです。

そこで、無機EL用のインバータを作ることにしました。
買えよって言うのはナシですよ!

ʅ( ◔౪◔)ʃʅ( ◔౪◔)ʃʅ( ◔౪◔)ʃʅ( ◔౪◔)ʃʅ( ◔౪◔)ʃʅ( ◔౪◔)ʃʅ( ◔౪◔)ʃʅ( ◔౪◔)ʃʅ( ◔౪◔)ʃ

さっきも述べたように、無機ELシートを光らせるには100Vくらいの交流電源が必要です。
それも、400Hzくらいの周波数を要します。
ただし、電流はあまり流れません。

ちなみに、無機ELシートは、電圧が高くする/周波数を高くすると明るくなりますが、
寿命も短くなります。

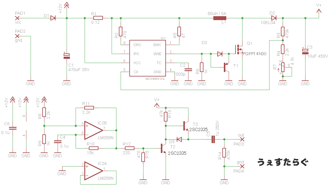
そこで、70~130V 400Hzを出力することを目標に、回路を考えました。

トランスを使えば、割と簡単に作れると思いますが、今回は、トランスを使わない縛りでいきます。

ʅ( ◔౪◔)ʃʅ( ◔౪◔)ʃʅ( ◔౪◔)ʃʅ( ◔౪◔)ʃʅ( ◔౪◔)ʃʅ( ◔౪◔)ʃʅ( ◔౪◔)ʃʅ( ◔౪◔)ʃʅ( ◔౪◔)ʃ
まず最初に考えたのは、昇圧チョッパで240Vを作り、トランジスタを400Hzでスイッチする回路です。
400Hzはオペアンプによる発振回路で作ります。


しかし、この回路では、無機ELを光らせることができませんでした。

無機ELは容量性負荷だったので、ドライブできなかったのです。
シートの容量をLCRメータで測定したら、0.2uFもありました。

ʅ( ◔౪◔)ʃʅ( ◔౪◔)ʃʅ( ◔౪◔)ʃʅ( ◔౪◔)ʃʅ( ◔౪◔)ʃʅ( ◔౪◔)ʃʅ( ◔౪◔)ʃʅ( ◔౪◔)ʃʅ( ◔౪◔)ʃ

この失敗を踏まえて、出力段をプッシュプルにしました。
PNPトランジスタを使いたくなかったので、変則的な回路にしました。






この回路でやっと光らせることが出来ました。

できれば、もっとコンパクトにしたいですね。これは次の課題にします。


基板はケースに納めました。

2015年1月16日金曜日

FloppyDriveMusic

どうもお久しぶりです。
dominoです。
最近またFloppyを弄ってます。

知ってる人はしってる。
もはやホッケーなのか格闘技なのか人を殴るゲームなのかよくわかりませんがあれです。

おなじみMinecraftのBGM
なんか和む。

化物語の八九寺の帰り道。
結構気に入ってます。
と、まぁこんなことをしながら遊んでます。
NT京都2015にはFDDを32台持っていく予定です。
まだどうなるか全くわかりませんがw
とりあえず、いろいろやるべきことがあるので。ぼちぼちやっていこうと思います。

2015年1月11日日曜日

車でUSB電源を得る奴をつくった

こんにちは、kohtaです。

今回は、
自動車で携帯電話やDAPなどを充電したいときに使える、USB電源を作りました。

ダイソーやセリアに100円でシガーソケットに挿すUSB電源が売っていますし、
実際にそれを使っていますが、あえて製作しましょうʅ(◔౪◔)ʃ
100円のアレはノイズが多いです。

回路は、12Vを5Vに降圧するスイッチング電源です。
LM2596-ADJを使ったので、とても簡単な回路となります。
このICは、出力電流を3Aまで保証してますが、
インダクタの値が不適当なので2Aが限度でしょう。

箱はタカチのプラスチックケースSW-95にします。
USBポートは2つにして、片方は信号線を短絡しAndroidを高速充電できるようにします。

コンデンサはすべて低ESRのものを使います。

なお、動作確認までR4が必要であることに気付きませんでした。
データーシートの読み間違いで、ICにこの抵抗が入っていると思ってました(◞‸◟)


さくっとパターンを描きます。回路規模に対して基板が大きいので楽ですね。
ICの放熱のため、周辺のベタを大きく取っています。

使用するケースSW-95は、内寸の高さが16mmしかないので、
部品を低く実装する必要があります。
手持ちに、リードカット済みの電解コンデンサしかなかったので、キモイ実装方法になってしまいました。
設計時には出力にチョークコイルを入れるつもりにしてたのですが、良いコイルがなかったのでやめました。

電源インジケータとして、白LEDを基板に実装し、Φ3mmのアクリルパイプでケースに導光しました。
アクリルパイプには色セロハンを被せてみた。


入力に廻るノイズを考慮してなかったので、後に、チョークコイルを追加しました。


灰皿を抜いてETCと一緒に設置しました。(クルマ汚え……(°~°)

なかなか実用性のあるものができたと思います。